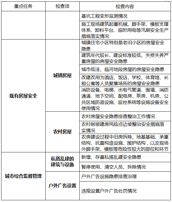
6月22日,廣東省住建廳發布了《廣東省住房城鄉建設領域“全力防風險、堅決除隱患、平安迎大慶”安全隱患大排查大整治工作方案》。
《方案》明確:從嚴從細排查整治房屋市政工程施工安全隱患。
1、檢查參建單位安全生產履職行為
圍繞參建單位在建立健全安全生產責任制、開展安全風險管控和隱患排查治理、安全專項施工方案管理以及提級管控措施實施、風險主動報告制度落實等方面存在的問題,組織開展整改;
2、檢查建筑工地現場實體情況
重點對建筑起重機械、深基坑、高支模等危大工程和城市軌道交通工程等關鍵環節安全隱患開展排查整治。
時間安排:
1、全面部署,廣泛動員,自查自改(6月25日前)。
督促各類企業開展自查自糾,建立排查整治臺賬,全面推動問題隱患閉環整治。
2、深入檢查,嚴格執法,集中整治(6月30日前)。
大排查大整治期間要每日開展監督檢查,企業進行逐項整治,完成閉環整改后方可銷賬;未及時按要求完成整治的,依法嚴肅處理。
3、實地督查,統籌推動,鞏固提高(即日起至7月中旬)。
要通過突擊檢查、明查暗訪、“回頭看”檢查等方式,形成督促整改的高壓態勢。
其它:
1、各地住建部門要會同屬地有關部門成立工作專班,綜合運用考核、約談、通報、掛牌督辦等手段,全力推動大排查大整治行動扎實開展。
2、針對發現的事故隱患,各地要在6月30日前全部完成整改或處于嚴密有效監控之中。對查出的重大隱患要掛牌督辦,確保整改措施、責任、資金、時限、預案“五落實”,做到發現一個、整治一個、銷號一個。
3、各地各主管部門要安排專人負責,按時報送工作進展和階段性成效,自6月21日至7月10日,每天上報開展大排查大整治情況、執法處罰等階段性情況。
文件原文
廣東省住房和城鄉建設廳
關于印發《廣東省住房城鄉建設領域“全力防風險、堅決除隱患、平安迎大慶”安全隱患大排查大整治工作方案》的通知
各地級以上市住房城鄉建設、城市管理和綜合執法主管部門,廣州、深圳、佛山、惠州、東莞、中山市交通運輸局,佛山、東莞市軌道交通局,廣州、深圳、珠海、河源、東莞、中山、陽江、湛江、茂名市水務局,清遠市水利局,廣州市林業和園林局:
為深入貫徹落實習近平總書記關于安全生產的重要論述特別是對湖北十堰市張灣區艷湖社區集貿市場燃氣爆炸事故作出的重要指示精神,深刻汲取教訓,深入開展住房城鄉建設領域安全隱患大排查大整治,堅決遏制生產安全事故發生,根據住房城鄉建設部和省委、省政府有關安全生產工作視頻會議精神,結合《住房和城鄉建設部關于切實加強住房和城鄉建設領域安全生產隱患排查整治的緊急通知》《廣東省安全生產委員會辦公室關于開展全省安全生產大排查大整治專項行動的通知》工作要求,我廳制定了《廣東省住房城鄉建設領域“全力防風險、堅決除隱患、平安迎大慶”安全隱患大排查大整治工作方案》,現印發給你們,請認真組織實施。有關情況請按要求及時報送我廳。我廳將擇時組織專業隊伍進行抽查,有關抽查情況將向各地市委市政府主要負責同志通報。
特此通知。
廣東省住房和城鄉建設廳
2021年6月21日
(聯系人:住房發展與房地產市場監管處晏燁,聯系電話:020-83133639,郵箱:zjt_yanye@gd.gov.cn;城市建設處 梁龍輝,聯系電話:020-83133672,電子郵箱:zjt_cjc@gd.gov.cn;村鎮建設處 黃漢飛,聯系電話:020-83133584,郵箱:zjt_czc@gd.gov.cn;工程質量安全監管處 沈思遠,聯系電話:020-83133524,郵箱:jt_zac@gd.gov.cn;城市管理綜合執法監督處 陳曉濤,聯系電話:020-83133647,郵箱:zjt_chenxiaotao@gd.gov.cn)
廣東省住房城鄉建設領域“全力防風險、堅決除隱患、平安迎大慶”安全隱患大排查大整治工作方案
為深入貫徹落實習近平總書記關于安全生產的重要論述特別是對湖北十堰市張灣區艷湖社區集貿市場燃氣爆炸事故作出的重要指示精神,按照住房城鄉建設部和省委、省政府有關安全生產的工作要求,深刻汲取事故教訓,深入開展住房城鄉建設領域安全隱患大排查大整治,堅決遏制生產安全事故發生,保障人民群眾生命財產安全,制定本工作方案。
一、總體要求
深入貫徹落實習近平總書記關于安全生產的重要論述和重要指示批示精神,堅持人民至上、生命至上,以更加堅決的態度、更加務實的作風、更加有力的舉措,切實抓好住房城鄉建設領域安全生產各項工作。深刻汲取事故教訓,對全省住房城鄉建設領域進行拉網式大排查,堅決整治落實安全生產責任不到位、風險管控和隱患排查治理不扎實、打擊非法違法行為不力等突出問題,嚴防各類生產安全事故發生,為慶祝建黨百年華誕營造安全穩定環境。
二、重點任務
(一)認真細致排查整治城鎮燃氣安全隱患。按照我廳聯合省應急管理廳和省市場監管局印發的《廣東省城鎮燃氣安全生產隱患大排查整治工作方案》,重點對燃氣場站及管網設施設備安全運行、各類影響燃氣管網安全的施工、人員密集公共場所管道燃氣安全使用、瓶裝液化石油氣安全運行、燃氣企業現場作業及燃氣管道施工安全、城鎮燃氣應急準備工作等存在的安全隱患開展排查整治。
(二)全面深入排查整治市政公用行業安全隱患。結合《廣東省加強城市地下市政基礎設施建設工作方案》工作部署,重點對城市橋梁、供水、排水防澇設施、生活污水處理、生活垃圾設施運營、建筑垃圾處置、城市公園、窨井蓋管理以及有限空間作業管理等領域存在的安全隱患開展排查整治。
(三)從嚴從細排查整治房屋市政工程施工安全隱患。一是檢查參建單位安全生產履職行為。圍繞參建單位在建立健全安全生產責任制、開展安全風險管控和隱患排查治理、安全專項施工方案管理以及提級管控措施實施、風險主動報告制度落實等方面存在的問題,組織開展整改;二是檢查建筑工地現場實體情況。重點對建筑起重機械、深基坑、高支模等危大工程和城市軌道交通工程等關鍵環節安全隱患開展排查整治。
(四)切實加強既有房屋安全管理。一是城鎮房屋安全使用。按照前期我廳印發的《關于進一步做好城市危險房屋和老樓危樓使用安全排查整治工作的通知》要求,重點對城鎮住宅小區特別是老舊小區,建筑年代較長、建設標準較低、失修失養嚴重房屋,城市低洼、臨河地段房屋以及改建改用為酒店、飯店、學校、體育館、長租公寓等人員聚集場所的房屋安全隱患開展排查整治;二是農村房屋安全管理。按照前期國家和省部署的農村房屋安全隱患排查整治工作要求,重點對既有農村房屋特別是用作經營的農民自建房安全隱患開展排查整治;檢查農村削坡建房風險點邊坡整治安全措施落實情況。
(五)持續強化城市綜合監督管理。按照《城市市容市貌干凈整潔有序安全標準(試行)》,重點對人員密集場所、廣場道路、環衛設施、建筑立面、廣告招牌設置以及私搭亂建建筑與設施等存在的安全隱患開展排查整治。
針對上述領域的安全隱患排查整治,我廳制定了《住建領域安全隱患大排查大整治工作指引》(見附件1),各地可在落實我廳指引要求上,結合實際,出臺屬地相關工作指引。
三、工作安排
(一)全面部署,廣泛動員,自查自改(6月25日前)。
要細化制定實施方案,明確工作分工,督促各類企業開展自查自糾,建立排查整治臺賬,全面推動問題隱患閉環整治。
(二)深入檢查,嚴格執法,集中整治(6月30日前)。
大排查大整治期間要每日開展監督檢查,企業進行逐項整治,完成閉環整改后方可銷賬;未及時按要求完成整治的,依法嚴肅處理。
(三)實地督查,統籌推動,鞏固提高(即日起至7月中旬)。
要通過突擊檢查、明查暗訪、“回頭看”檢查等方式,形成督促整改的高壓態勢。我廳將由廳領導帶隊,適時組織開展實地督查,督查結果將作為年度地市安全生產責任制考核有關評分的重要依據。
四、工作要求
(一)強化責任追究,全面壓實部門監管責任。
各地住房城鄉建設主管部門要會同屬地有關部門成立工作專班,綜合運用考核、約談、通報、掛牌督辦等手段,全力推動大排查大整治行動扎實開展。對檢查中發現的違法違規行為,要堅決依法依規依紀嚴肅追責問責,用鐵的紀律推動大排查大整治工作取得實效。
(二)緊盯重點環節,排查、發現、消除隱患。
各地各主管部門要堅持把整治隱患作為工作的根本落腳點,緊盯重點企業、重點部位、重點環節,集中力量攻堅克難,切實消除安全隱患。針對發現的事故隱患,各地要在6月30日前全部完成整改或處于嚴密有效監控之中。對查出的重大隱患要掛牌督辦,確保整改措施、責任、資金、時限、預案“五落實”,做到發現一個、整治一個、銷號一個。
(三)規范信息報送,及時掌握排查整治成效。
各地各主管部門要安排專人負責,按時報送工作進展和階段性成效,自6月21日至7月10日,每天上報開展大排查大整治情況、執法處罰等階段性情況(包括已檢查項目數量、發現安全隱患數量、重大安全隱患數量、已整改安全隱患數量、已整改重大安全隱患數量、建立長效機制情況、面臨的問題或困難、有關工作建議等),并填寫《住建領域安全隱患大排查大整治工作統計表》(見附件2)作為附件報送我廳對口業務處室。總結報告及《住建領域安全隱患大排查大整治工作統計表》請于7月10日前報送我廳對口業務處室,由廳安委辦歸集匯總后報省安委辦。
附件:
1.住建領域安全隱患大排查大整治工作指引




2.住建領域安全隱患大排查大整治工作統計表


熱線
關注
置頂