出生時間:1960年
工作經歷:1978年12月至1986年05月,在53206部隊服兵役;1986年06月至1989年01月,任深圳警備區羅湖武裝部參謀;1989年01月至1990年04月,任深圳市羅湖區桂園街道辦事處黨委辦干事;1990年05月至2008年05月,任香港偉冠集團深圳企業經理、副董事長、總經理;2008年06月至2020年10月,任深圳市奇信集團股份有限公司董事、總裁。
社會職務:中國建筑裝飾行業信息技術應用科學研究院院長,中國管理科學研究院學術委員會委員、人文科學研究所研究員,中國城市經濟專家委員會委員,深圳市福田區建筑裝飾設計協會名譽會長,深圳市高級經濟師專業資格評審委員會專家成員、企業管理學科組評審組長,華南理工大學研究生校外導師,廣東工業大學建筑與土木工程碩士研究生指導教師。
專業資質:正高級經濟師、高級工程師、機械設計高級室內建筑師、高級職業經理人。
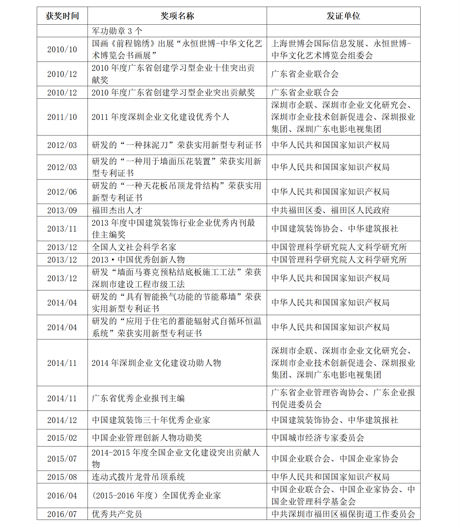
榮譽成就:




熱線
關注
置頂